MP2172 5.5V, 2A Synchronous Step-Down Switcher
MPS' MP2172 series has 2 A continuous output current at 2.5 V to 5.5 V
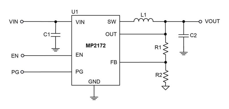
Monolithic Power Systems' MP2172 is a monolithic, step-down, switch-mode converter with integrated, internal power MOSFETs. The MP2172 can achieve up to 2 A of continuous output current from a 2.5 V to 5.5 V input voltage with excellent load and line regulation. The output voltage can be regulated as low as 0.6 V.
Constant-on-time (COT) control provides fast transient response and eases loop stabilization. Full protection features include cycle-by-cycle current limiting and thermal shutdown.
The MP2172 is ideal for a wide range of applications, including automotive infotainment, clusters, telematics, and portable instruments.
The MP2172 requires only a minimal number of readily available standard external components and is available in a small TSOT23-8 package. It is also available fully AEC-Q100 qualified as the MPQ2172.
- Wide 2.5 V to 5.5 V operating input range
- Output voltage as low as 0.6 V
- 100% duty cycle in dropout
- Up to 2 A output current
- 80 mΩ and 45 mΩ internal power MOSFET switches
- Default 2.6 MHz switching frequency with 3.3 V input and 1.8 V output
- EN and power good for power sequencing
- Cycle-by-cycle overcurrent protection (OCP)
- Auto discharge at power-off
- Short-circuit protection (SCP) with hiccup mode
- Stable with low ESR output ceramic capacitors
- Available in AEC-Q100 Grade 1
ICs
| Obraz | Manufacturer Part Number | Opis | Funkcja | Konfiguracja wyjściowa | Topologia | Dostępna ilość | Cena | Wyświetl szczegóły | |
|---|---|---|---|---|---|---|---|---|---|
![]() | ![]() | MP2172GJ-Z | IC REG BUCK ADJ 2A TSOT23-8 | Obniżający | Dodatnie | Obniżająca | 11 - Immediate | $5.69 | Wyświetl szczegóły |
![]() | ![]() | MP2172GJ-P | IC REG BUCK ADJ 2A TSOT23-8 | Obniżający | Dodatnie | Obniżająca | 0 - Immediate | $3.81 | Wyświetl szczegóły |
Eval Boards
| Obraz | Manufacturer Part Number | Opis | Cel główny | Wyjścia i typ | Moc - wyjściowa | Dostępna ilość | Cena | Wyświetl szczegóły | |
|---|---|---|---|---|---|---|---|---|---|
![]() | ![]() | EV2172-J-00A | EVAL BOARD FOR MP2172 MPQ2172 | Przetwornik prąd stały/prąd stały, zmniejszający napięcie | 1 wyjście nieizolowane | - | 5 - Immediate | $188.08 | Wyświetl szczegóły |
![]() | ![]() | EVBL2172-J-00A | EVAL BOARD FOR MP2172 MPQ2172 | Przetwornik prąd stały/prąd stały, zmniejszający napięcie | 1 wyjście nieizolowane | - | 5 - Immediate | $188.08 | Wyświetl szczegóły |





