New LED Photo Flash Drivers for Smartphone Cameras Improve Image Quality
Przekazane przez: Electronic Products
2013-12-10
Widespread adoption of cameras in smartphones and other mobile devices, together with consumer expectations for higher quality, sharper images are driving the need for simpler designs, smaller sizes, and lower component counts, particularly as many smartphones move to integrate front- and back-facing cameras.
Mobile phone cameras will increase from approximately 1.6 billion units in 2011 to more than 2.2 billion units in 2015, representing 92 percent of mobile phones worldwide, according to Gartner Inc. The market research firm also found that an additional 15 percent of phones would have two cameras to take portrait photos or to enable video chat.
LED driver vendors are developing new designs to address some of these requirements as demand continues to climb for all types of mobile devices with integrated cameras. Some suppliers are even developing innovative architectures to improve picture quality.
One example is ams AG's AS3630 photo flash driver (Figure 1) that leverages power from a supercapacitor. It is said to produce 4x brighter flash light output compared to most flash systems found in smartphones, which translates into sharper images.

Here are the details. The AS3630 can drive up to 8 A current through the flash system, which means pin-sharp image taking and support for faster shutter speeds. Ams noted that photos of fast-moving objects in dark conditions, which previously would have had motion artifacts, might now be captured in detail. It also eliminates glare and discomfort because even short flash durations as low as 10 ms provide sufficient light, according to ams.
The AS3630 uses an innovative architecture that leverages the energy stored inside a supercapacitor (electric double-layer capacitor, or EDLC). Driving two LEDs in series, the output of the supercap is increased from 5.5 V to typically higher than 9 V to match the forward voltage of the LEDs, while providing consistent light output. Because it uses a boost topology, it allows the flash to be illuminated longer when the output from the "unassisted capacitor" falls below the forward voltage of the LEDs. This architecture also allows for the use of the smallest capacitors for the application.
Parallel LED architectures result in high variations in light output from one unit to another because of production variations between LEDs, explained ams. However, with the serial LED architecture used by ams, it solves this problem by providing a matched light output from both flash LEDs, which is not affected by variations between LED production units.
In addition, ams worked with Murata to match the feature set of the AS3630 with the passive manufacturer's thin, high-capacity EDLCs to optimize system performance. When used in combination with an EDLC, such as Murata's DMF series, the smartphone camera is said to achieve significant improvements in image quality, while maintaining a thin profile.
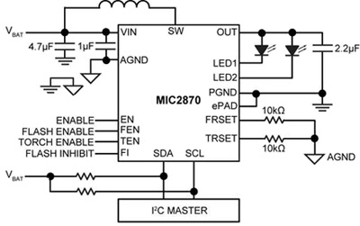
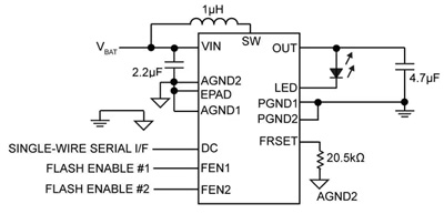
Another example is Micrel's high-current camera flash LED drivers, the MIC2870 (Figure 2) and MIC2871 (Figure 3), that simplify and shrink overall product design by requiring only three external components, while improving flash brightness and picture quality in dimly-lit environments thanks to dynamic LED current control.


The MIC2870 and MIC2871 can drive one or two camera flash LEDs up to 1.5 A with high efficiency and high-current accuracy. They can be used in portable battery-operated applications including smartphones, camera phones, tablets and notebooks, as well as digital still and video cameras.
These camera LED drivers operate at a 2 MHz switching frequency to provide a compact and high-power solution while delivering up to 95 percent efficiency, according to Micrel. Both devices offer several safety features such as low-battery detect, output load disconnect, safety timer, over-voltage protection, LED-short protection, flash inhibiter, and thermal shutdown protection, which reduces battery stress and improves system protection. The operating junction temperature range is –40° to +125°C.
The MIC2870 operates over a 2.7 to 5.5 V supply voltage range and can drive one or two LEDs up to 1.5 A. When two WLEDs are connected, the currents are matched automatically. It is available in a 2.0 x 2.0 mm package.
The MIC2871 also operates over a 2.7 to 5.5 V supply voltage range, but drives a single LED up to 1.2 A. The video-light and flash-strobe LED current can be configured in 16 different steps via either the I²C (MIC2870) or the single-wire interface. It is available in a 2.0 x 3.0 mm TDFN package.
Similarly, Texas Instruments' TPS61311 operates at a 2 MHz switching frequency, which allows for the use of small and low-profile 2.2 µH inductors, shrinking the size of the overall solution. This device can drive up to three LEDs for still-camera flash strobe and video-camera lighting applications.
The TPS6131x family is based on a high-efficiency synchronous boost topology with current sinks that can be combined to drive up to three white LEDs in parallel. The device operates with a low LED-feedback voltage and regulated output-voltage adaptation to optimize overall efficiency, according to TI.
TPS6131x enters power-save mode operation at light load currents to maintain high efficiency over the entire load-current range. It also offers a dedicated control interface (STRB0, STRB1) for zero-latency LED turn-on time to simplify video light and flash synchronization with the camera module.
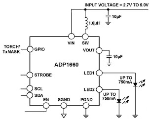
Also focused on boosting efficiency are the ADP1660 (Figure 4) and ADP1649 (Figure 5) flash LED drivers from Analog Devices Inc. (ADI). These devices minimize current from the battery during flash or torch mode thanks to low RDS(on) power FETs, which increase efficiency while reducing input current, and features such as "algorithms that adjust flash current autonomously during low battery conditions."


These flash LED drivers reduce circuit board size by integrating a programmable 1.5 or 3 MHz synchronous, inductive boost converter, which enables the use of a 1 mm-high, 1 μH power inductor and input and output capacitors in 0603 packages, similar to the other flash devices. They also provide I²C communication ports, like the other flash drivers, which enable the programmability of timers, currents, and status-bit readback.
The ADP1660 is a dual 750 mA (1500 mA total) flash LED driver available in a 2.0 x 1.6 mm 12-ball WLCSP package, while the ADP1649 is a single 1,000 mA LED driver available in a 2.0 x 1.5 mm 12-ball WLCSP package. Both parts offer "best-in-class" efficiency to extend battery life and to limit the load on the battery during flash and torch events. An evaluation board designated ADP1660CB-EVALZ is available from ADI.
In summary, flash LED drivers are addressing the requirements of all types of mobile devices with integrated cameras. In most cases, they are delivering high efficiency and accuracy, as well as features that improve flash brightness and picture quality. In addition, many designs allow for the use of smaller inductors and capacitors that save space and reduce cost.
Disclaimer: The opinions, beliefs, and viewpoints expressed by the various authors and/or forum participants on this website do not necessarily reflect the opinions, beliefs, and viewpoints of DigiKey or official policies of DigiKey.



