Options and Solutions for Partitioning Isolated Power in Isolated RS-485 Nodes
Contributed By DigiKey
2012-03-27
Isolating signal and power in RS-485 nodes can present a design challenge in terms of achieving an optimum configuration that satisfies system requirements such as small form factor, lower power dissipation, data rates, EMI, and bill of materials cost. Traditional discrete solutions, such as optocouplers, have well documented issues relating to the lifetime burnout of the optocouplers and high power-per-channel isolation due to the inherent physics behind optocoupler technology. Additionally, the cost of optocoupler technology increases substantially as the data rates increase, and manufacturing complexity increases with increased component count. The implementation of discrete isolated dc-to-dc converters requires knowledge of transformer design to match the other power components of the isolated dc-to-dc converter to the transformer. The design is susceptible to the parasitic resistance, inductance, and capacitance associated with these components. Fortunately, today there is a new breed of highly-integrated isolated transceiver solution that solves these design challenges.
Over the past seven years, Analog Devices Inc. has developed a range of innovative, integrated isolated RS-485 transceivers that combine ADI’s advances in RS-485 interface technology with ADI’s iCoupler® digital signal isolation technology, and, more recently, with ADI’s isoPower® isolated dc-to-dc converter technology. These isolated transceiver products were designed for use in a wide variety of applications in harsh environments such as industrial automation, solar and wind energy, instrumentation, and power-line monitoring. Examples of some of the industrial communication protocols that use these families of products are Profibus, Interbus, Modbus, and BacNet.
This family of integrated isolated RS-485/422 transceivers offers designers an optimal choice of integrated isolation based on the system partitioning of the power chain, in particular the isolated bus-side voltage supplies.
ADI’s portfolio basically addresses three broad classifications for the partitioning of the power chain for isolated RS-485 nodes:
- A totally integrated signal and power isolated RS-485/422 solution
- Integrated signal isolation and integrated transformer driver (partial power chain integration)
- Signal isolated RS-485/RS-422 transceivers that allow flexibility of choice of the source of the bus side voltage power supply

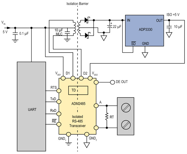
Figure 1 shows the compact configuration for ADI’s ADM2587E, which is an integrated signal and power isolated RS-485 transceiver. This level of integration is enabled by ADI’s iCoupler and isoPower isolation technologies that combine to deliver impressive benefits in ease of use, small form factor, and a lower input power for the given loads of RS-485, compared with more traditional approaches. The ADM2587E/ADM2582E signal and power isolated RS-485 transceivers are packaged in 20-lead, wide-body SOIC, which is the industry’s smallest footprint solution available. They are also the industry’s first signal and power isolated RS-485/RS-422 transceivers to provide an integrated solution compatible with high volume surface-mount manufacturing technology. This option is ideal for customers under design time and small form factor constraints.
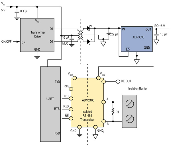
In 2007, ADI released the industry’s first (and smallest) Profibus-compliant signal isolated RS-485 transceiver with integrated transformer driver, the , in a 16-lead wide body SOIC. The ADM2485 is one of three isolated RS-485 transceivers that ADI offers with integrated transformer driver functionality. Figure 2 illustrates the ADM2485, which drives the primary side of a transformer to deliver isolated power to the bus side circuitry.

The configuration shown in Figure 2 offers high efficiency, typically 81% for an input voltage supply of 5 V, for designs that have severe temperature constraints. The external transformer allows for a 500 kHz operation of the dc-to-dc converter, providing a low EMI solution for designers constrained with very tight emissions requirements. The key trade-offs for system designers between the Figure 1 and Figure 2 solutions are compact size and ease of use, versus higher efficiency and a lower frequency emission spectrum.
In typical programmable logic controller designs, there are a variety of isolated supplies required for the I/O’s, as well as the communications ports. This leads to the requirement for custom supplies to generate multiple isolated supplies, such as ±15 V, 5 V, and 3.3 V supplies from the same transformer core. The optimum cost choice in this situation is to select an isolated RS-485 transceiver that has only the signal isolation integrated, such as the ADM2486, an isolated Profibus-compliant RS-485 transceiver. This provides the flexibility to choose an existing 5 V or 3.3 V isolated supply, or to use a separate over-wind on the transformer to generate the bus side isolation voltage. Figure 3 shows a simplified case of a discrete dc-to-dc converter to illustrate how this configuration works with the ADM2486 transceiver.

ADI’s family of isolated RS-485/RS-422 transceivers also offers a variety of data rates up to 20 Mbps, with up to 256 nodes on the bus and implementing both half duplex and full duplex operation. Additionally, this portfolio of integrated isolated RS-485 transceivers is fully certified to UL, and VDE with CSA certification is available on request. They are 100% production tested to 3000 V rms or 6000 V rms depending on whether the product is rated for 2.5 kV rms or 5 kV rms, respectively.
HADI’s integrated RS-485 isolated transceiver portfolio offers the flexibility and performance to meet system design requirements while bringing many advantages over the optocoupler approach. The enabling iCoupler transformer technology has been in volume production since 2001, and with over 500 million channels shipped, its reliability is proven. Additionally, iCoupler technology has a lifetime of greater than 50 years and does not suffer from the traditional wear-out that is fundamental to the alternative optocoupler technology.
Disclaimer: The opinions, beliefs, and viewpoints expressed by the various authors and/or forum participants on this website do not necessarily reflect the opinions, beliefs, and viewpoints of DigiKey or official policies of DigiKey.



